首页
院务公开
医院概况
医院环境
服务概况
行业行风
现任领导
名医荟萃
名中医传承工作室
名医介绍
科室介绍
科室介绍
外科
创伤骨科
关节与小儿骨科
脊柱与骨质疏松科
手足与创面修复科
运动医学科
整脊正骨科
普外科
神经外科
泌尿外科
心胸乳腺外科
肛肠科
麻醉科
眼科
耳鼻喉科
口腔科
妇科
产科
内科
脑病科
中医经典科
肺病科(呼吸与危重症
脾胃病科
心病科
感染病科
肾病科
中医全科医学科
血透室
内分泌科
风湿病科
血液病科
肿瘤科
其他
康复医学科
体检科
儿科
针灸科
乳腺专科
急诊医学科
治未病科
皮肤科
重症医学科
市名中医工作室
门诊部
戒烟门诊
陈皮研究院
医技
药学部
病理科
超声科
医学检验科
输血科
医学影像科
党群建设
党建专栏
纪检监察
医院工会
群团之家
义工园地
医院妇委
医院文化
医院核心价值
历史沿革
患者之音
健康促进
健康教育
控烟专栏
保健养生
GCP
护理园地
护理组织文化
护理团队简介
临床护理
优质护理
护理动态
护士风采
星级护士
感人故事
招标招聘
采购招标
招聘信息
科研教学
学术专栏
科研专栏
教学专栏
采购招标
采购招标
招聘信息
您的位置:
首页
>
招标招聘
>
采购招标
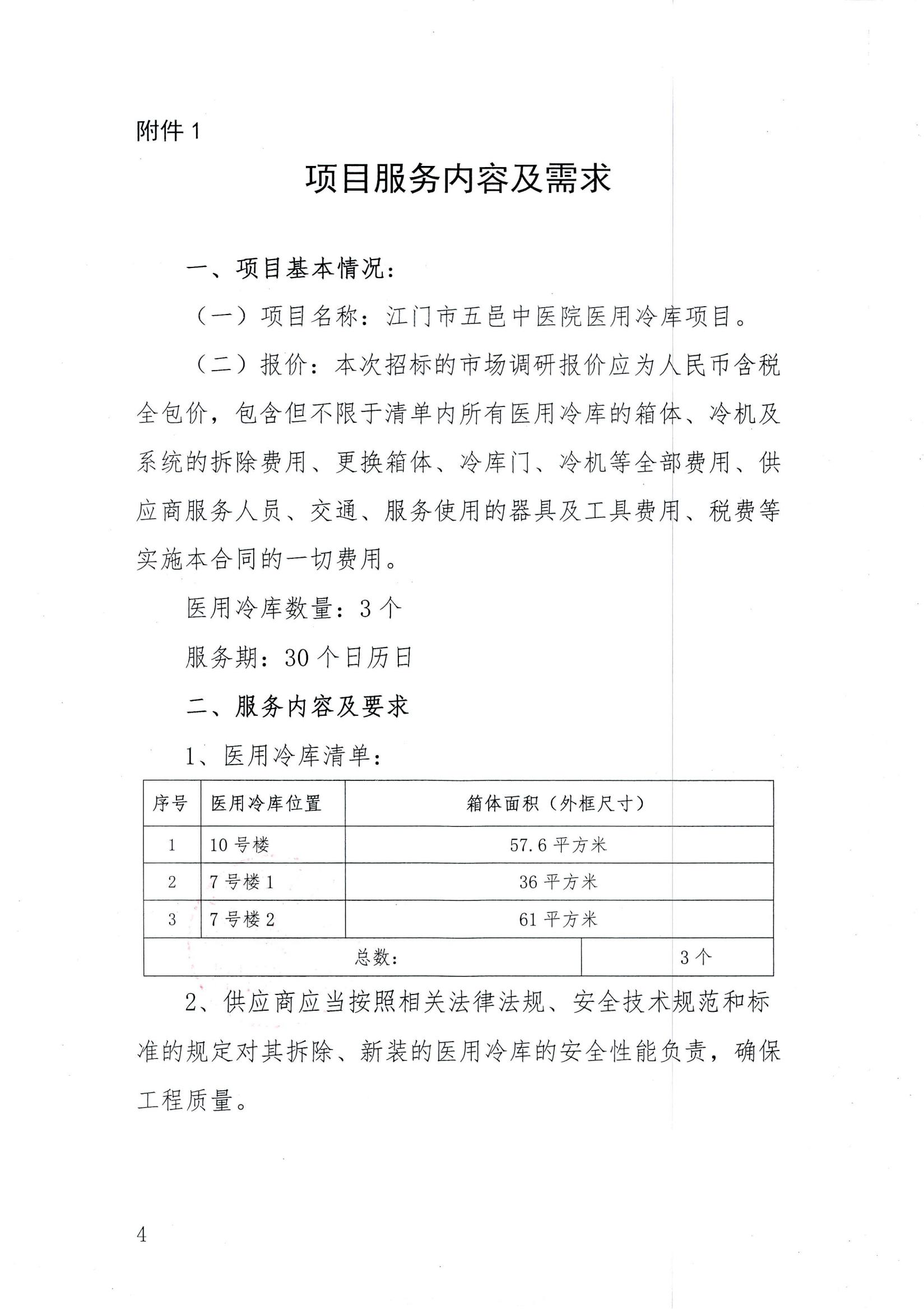
江门市五邑中医院医用冷库项目市场调研公告
发布时间:2026-02-10
本文来源:江门市五邑中医院
分享到
相关附件:
扫一扫 手机端浏览
./t1058601_mo.html